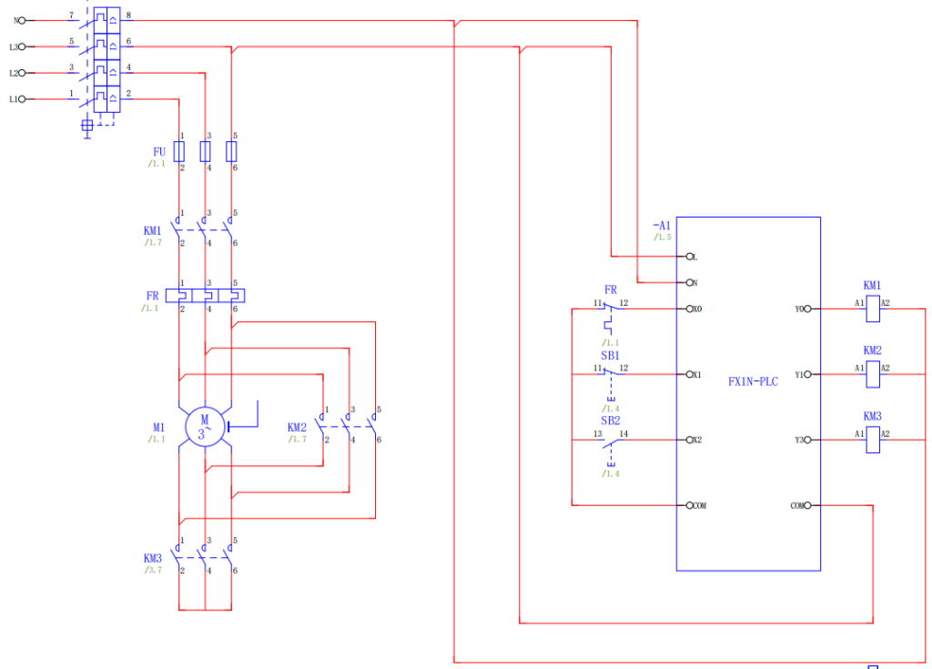
星三角降压启动
接线图(需要背诵默写)

IO分配表(需要背诵默写)

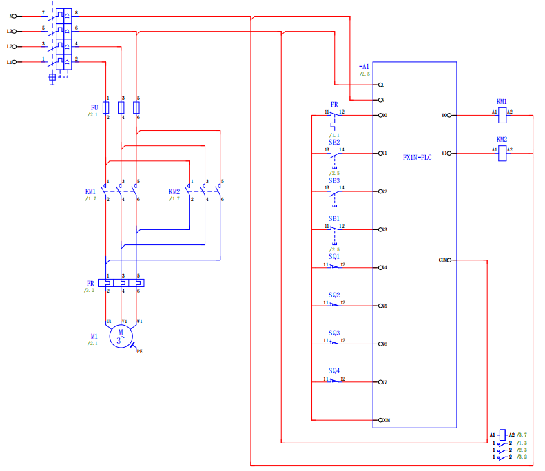
三相异步电动机往返
接线图(需要背诵默写)

IO分配表(需要背诵默写)

电机顺序控制
接线图(需要背诵默写)

IO分配表(需要背诵默写)

变频器参数
设置参数
电动机参数


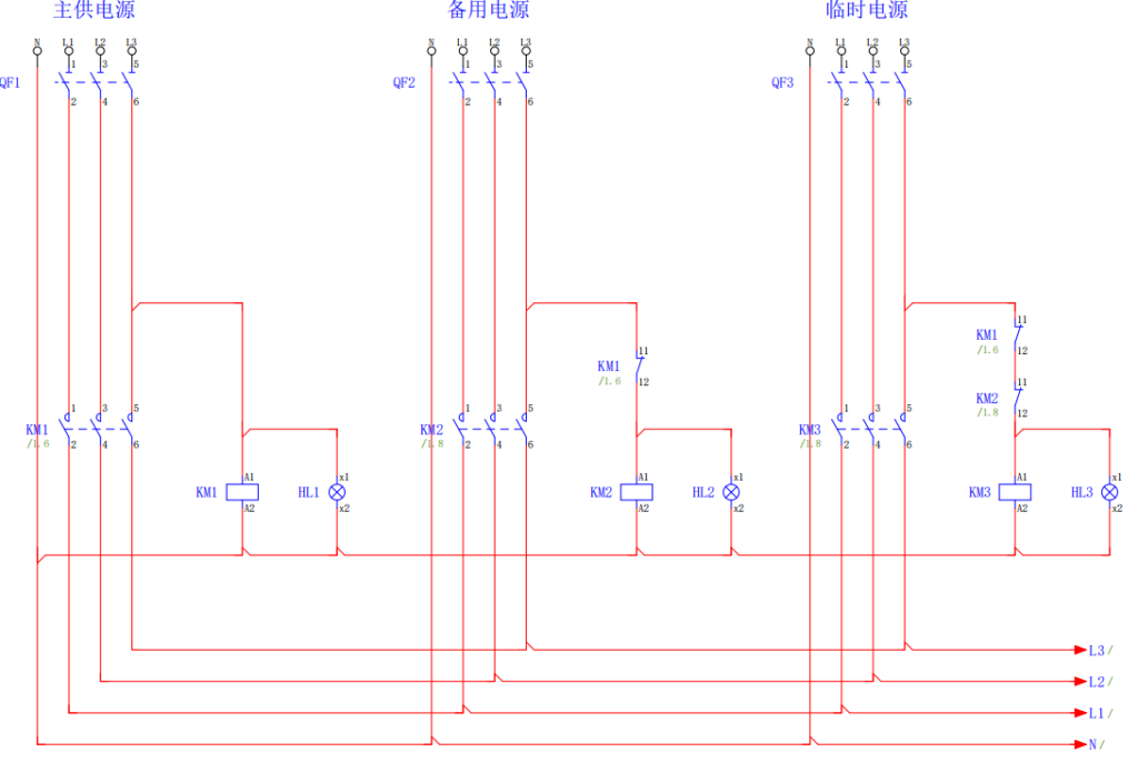
主供备电路图补全背诵

多台联动电机补全背诵

C6140车床残缺电路补全

故障排除电路图

变频器视频
理论题库(蓝色标号判断题为错误,选择题为正确答案)
理论练习题.docx
docx文件
50.2K
© 版权声明
文章版权归作者所有,未经允许请勿转载。
THE END



